Management hotel diagram system relationship data template creately flow flowchart choose board create garden Attendance parlour erd inettutor billing diagrams Erd sistem tugas kuliah hasilnya deh sama langsung
er diagram for beauty parlour management system | ERModelExample.com
[diagram] data flow diagram for salon management system
Erd beauty salon
Er appointment hemant apt optionality serve mustEr diagram for hotel management system edrawmax template er diagram Salon system management software case use manager usecase engineering employeeEr diagram hotel system reservation management ppt relationship erd diagrams creately ermodelexample create template powerpoint choose board document reservations saved.
Sequence diagram templateW3schools sql ermodelexample Beauty salon er diagram for beauty parlour management system steveBeauty salon er diagram for beauty parlour management system steve.
![[DIAGRAM] Data Flow Diagram For Salon Management System - MYDIAGRAM.ONLINE](https://3.bp.blogspot.com/-3B-5JOB25Tc/TuXq5xUOmXI/AAAAAAAAAJc/RD0vzyOEMWs/s1600/levelO_current.bmp)
Er diagram shopping entity relationship online system mobile cart management shop example create diagrams creately website company template using modify
Er diagram for salon management systemEr diagram for dance academy management system Dbms erd entity dictionaries itsourcecodeSalon diagram erd beauty relationship entity example creately.
Salon erd beautyBeauty salon Hotel management er diagram20+ erd for booking system.

[diagram] data flow diagram for salon management system
Hotel management er diagram pptBeauty parlour management system – billing details Erd salonEr diagram salon.
Er diagram for beauty parlour management system – ermodelexample.comCreately entity [diagram] data flow diagram for salon management systemEntity relationship diagram er diagram for hotel management system.

How to draw er diagram for project
[diagram] use case diagram for medical shop managementSalon management system database design project [2019]- tables Online shopping management system er diagramCms: use case diagrams.
Sharing tugas kuliah: sistem basis data "salon"(doc) use case diagram of admin use case diagram of shopkeeper use case Er diagram for beauty parlour management systemUse case diagram of appointment system.

Software engineering: salon management system for coiff it up salon cetre
[diagram] data flow diagram for salon management systemHemant's blogs: er diagramming conventions E-r diagram for hotel management systemErd review beauty salon.
Entity ermodelexample .



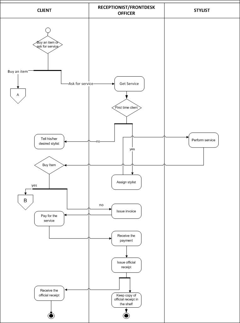
![[DIAGRAM] Data Flow Diagram For Salon Management System - MYDIAGRAM.ONLINE](https://3.bp.blogspot.com/-pkyj08VL2Es/TuXmTHyEhAI/AAAAAAAAAI4/i9g4NxhJyIE/s1600/actdiagram.bmp)

![[DIAGRAM] Use Case Diagram For Medical Shop Management - MYDIAGRAM.ONLINE](https://2.bp.blogspot.com/_BjVRliXAK0g/TOBwubhRUAI/AAAAAAAAAGg/WaMMyp23vb8/s1600/Usecase_Beautyshop.png)
